建信上证科创板综合ETF成立 规模20亿元
发布日期:2025-03-09 00:33 点击次数:97
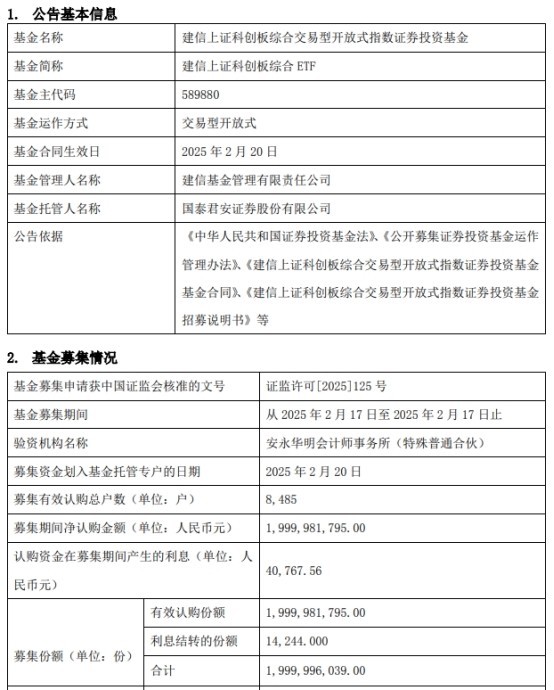
中国经济网北京2月21日讯 今日,建信基金管理有限责任公司发布建信上证科创板综合交易型开放式指数证券投资基金基金合同生效公告。
该基金募集期间净认购金额1,999,981,795.00元,认购资金在募集期间产生的利息40,767.56元,募集份额合计1,999,996,039.00份。
该基金的基金经理为葛鲁禹。葛鲁禹2016年7月毕业于北京大学金融学专业,同年7月加入建信基金,历任金融工程及指数投资部助理研究员、研究员、基金经理助理兼研究员、投资经理助理、投资经理等职务。2022年12月26日起任建信创业板交易型开放式指数证券投资基金、建信创业板交易型开放式指数证券投资基金发起式联接基金的基金经理。

热点资讯
- 山东能源唐口煤业:织密“防护网” 守好 “安全门”
- 一周市场回顾(W39):A股港股涨跌不一,行业板块出现分化
- 黑色系期货主力合约整体小幅走高,焦煤涨幅扩大至2.09%
- 八宝辣酱混搭恰巴塔,甘蔗植物水有“科技力”……在陆家嘴体验“上海味道”_城市_游客
- 南向资金净买入额超40亿港元
- 精品巨作《阴阳赊刀人》,不做炮灰,要做命运的主宰者!
- 上海迪士尼“禁带食品”暗藏玄机!这份避雷清单让你轻松入园
- 建信上证科创板综合ETF成立 规模20亿元
- 赖昌星当年花了1200万得到的奔驰,不光有警灯而且刀枪不入
